27.06.2016 Never Mind the Markets Stell dir vor... ...die EZB verspricht, Anleihen aufzukaufen, aber es sind keine mehr da.
24.06.2016 Momentum Die Marktturbulenzen in fünf Charts Der Brexit hat die Märkte kalt erwischt. Hatte sich in den vergangenen Tagen Zuversicht über den Verbleib Grossbritanniens in der EU breitgemacht, ist sie nun jäh verflogen.
24.06.2016 Chart des Tages Das Pfund im Abwärtssog. Die Marktteilnehmer wurden offensichtlich auf dem falschen Fuss erwischt.
23.06.2016 Momentum Hot Corner: OVS – Die italienische Zara In Renzis Italien weht Aufbruchstimmung. Anlagen wie OVS mit ihren Bekleidungs-Ketten Oviesse und Upim werden auch für ausländische Investoren interessant.
23.06.2016 Chart des Tages Es ist noch nicht aller Tage Abend. Natürlich sind heute die Augen auf die britischen Inseln gerichtet.
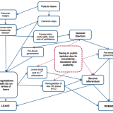
23.06.2016 Momentum Wählerumfragen: Kleiner Vorsprung für Brexit-Gegner Nach letzten Umfrageergebnissen liegen die Brexit-Gegner vorne. Wettbüros schätzen die Wahrscheinlichkeit des EU-Austritts auf weniger als 20%.
22.06.2016 Chart des Tages Another one bites the dust. Auch wenn sich der Ölpreis wieder stabilisiert hat, sind die Effekte des Preiszerfalls weiterhin spürbar.
22.06.2016 Never Mind the Markets Wann hat Amerika Europa überholt? Viele vergleichen den Aufstieg Chinas mit der Geschichte der USA. Das scheint zunehmend problematisch zu sein.
21.06.2016 Momentum Eine Börse gegen die Schnellhändler In den USA gibt es einen neuen offiziellen Handelsplatz für Aktien. Die Investors' Exchange (IEX) verspricht Schutz vor Hochfrequenzhändlern. Doch es gibt Kritik.
21.06.2016 Chart des Tages Wallstreet schaut nach London. Der Countdown zur Abstimmung in Grossbritannien läuft: Am Donnerstag, 23.